近日,伟德官网袁军法副教授团队在国际学术期刊 Journal of Hazardous Materials发表了题为 “Trophic transfer of chromium from Bellamya aeruginosa drives edema in medicinal leech Whitmania pigra via the ROS-FoxO-ENaC signaling”的研究论文。该研究在前期发现肠道菌群失调与水蛭水肿病(WPE)相关的基础上,进一步锁定了食源性铬(Cr)污染这一关键致病因素,揭示了铬经饵料螺传递并通过 ROS-FoxO-ENaC 信号通路诱导药用水蛭发生水肿的分子机制,为水蛭水肿病的防控和健康养殖提供了新的科学依据。
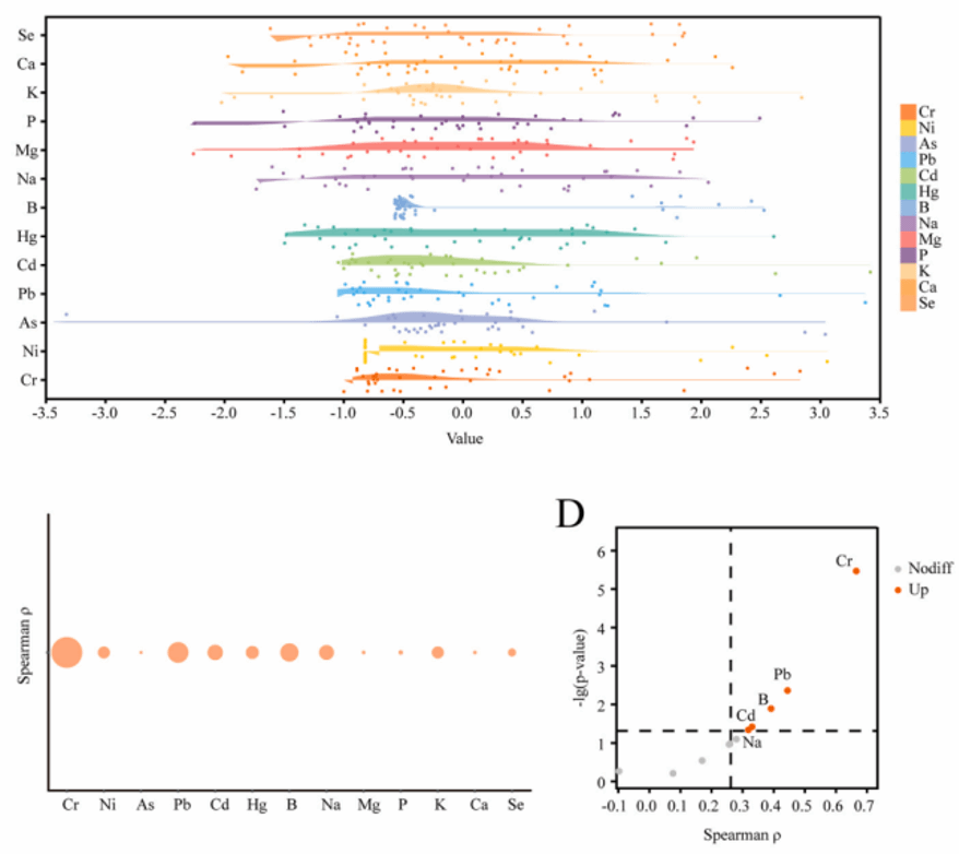
宽体金线蛭(Whitmania pigra)是我国传统的药用动物,人工养殖已成为满足市场需求的主要途径。水蛭水肿病可引起大量死亡,病因一直不明,已成为制约水蛭养殖产量的关键瓶颈之一。袁军法老师团队于2023年首次发现,肠道微生态紊乱是导致水蛭水肿病的直接原因,但引起菌群失调的原因一直不明。在此基础上,团队围绕这一现象持续开展溯源研究。研究团队通过对39个养殖场的流行病学调查发现,发病养殖场水蛭的饵料螺中铬(Cr)、镍(Ni)和铅(Pb)等重金属含量显著偏高,其中铬与发病率的关联性最强,被确认为独立的致病风险因子,并基于ROC曲线计算出饵料螺中铬的安全阈值为3.645 mg/kg。通过进一步人工模拟试验,投喂受铬污染的饵料螺,或将水蛭直接暴露于含铬水体中,均可诱发典型的水蛭水肿症状。表现为身体扭曲、腹部积液、肠道绒毛损伤和菌群结构紊乱,且食物链途径的毒性效应更为强烈,表明肠道是铬毒性的主要靶器官。肠道微生物组学研究揭示铬暴露改变肠道微生物组成与结构,PICRUSt2功能预测进一步表明,染毒水蛭的抗氧化防御、免疫调节、肠道屏障功能相关通路被广泛抑制,而产短链脂肪酸的有益菌丰度显著下降。这一结果与团队前期在自然发病水蛭中观察到的菌群变化高度一致。

铬通过食物链传递引发水蛭水肿的分子机制

流行病学调查显示铬是水蛭水肿病的关键风险因子
分子机制研究发现,Cr(VI)显著升高肠道ROS水平、耗竭GSH,抑制转录因子FoxO1的表达。基因敲降、启动子分析以及酶活测定等实验证实FoxO1为ENaC的转录抑制子,FoxO1的下调解除了对上皮钠通道ENaC的转录抑制,导致ENaC异常上调,最终破坏渗透压平衡,引发液体潴留。此外,还证明Cr(VI) 可激活肠道和肌肉组织中依赖 Caspase-9 的线粒体凋亡通路,并上调炎症因子表达,影响肠道微生态平衡。针对饵料螺的富集-释放实验和毒物动力学建模显示,Cr 在螺内脏组织中富集能力强,而在清洁水体中净养 16–20 天可显著降低其蓄积水平,净化后投喂可阻断铬对水蛭的毒性效应。本研究为阐明 Cr(VI) 的食源性风险及其防控策略提供了理论依据。

铬对 螺的毒性及蓄积释放规律
总之,本研究揭示了铬通过“ROS-FoxO-ENaC”信号轴引发水肿的分子机制,拓展了对重金属毒性作用的认识,并提出了通过检测和净化饵料螺防控水蛭水肿病的有效策略。该研究也提示应高度关注铬经食物链传递的风险及其潜在食品安全隐患。
伟德国际1946官方网硕士研究生李淇为论文第一作者,伟德国际1946官方网袁军法副教授为论文通讯作者,伟德国际1946官方网李莉娟副教授、王江华教授也参与该工作。
原文链接:https://doi.org/10.1016/j.jhazmat.2026.141473