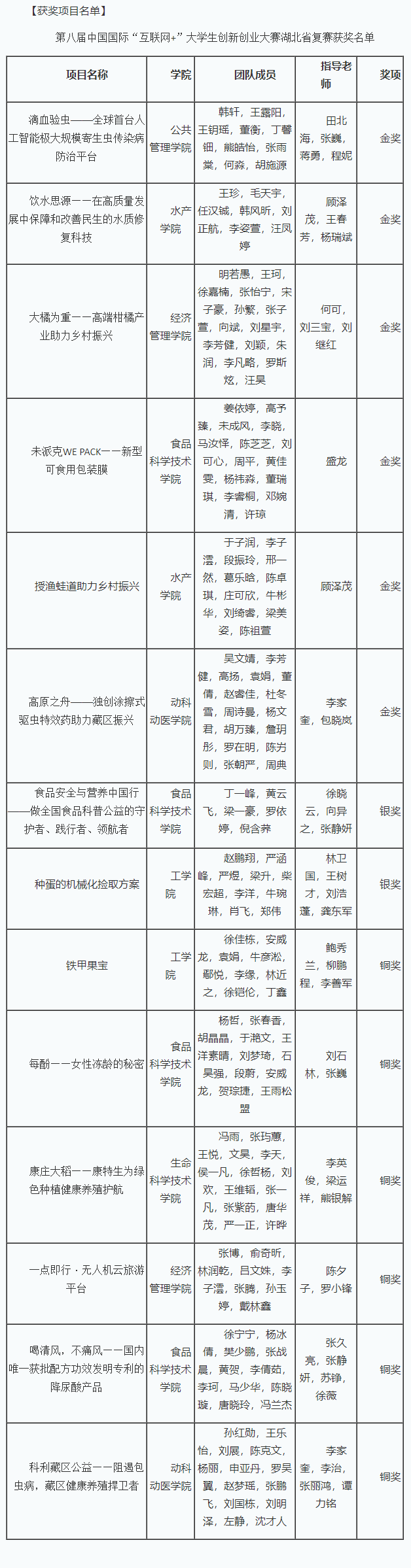
日前,由湖北工业大学承办的第八届中国国际“互联网+”大学生创新创业大赛湖北省复赛在云端举行。本届比赛共分为高教主赛道、“青年红色筑梦之旅”赛道、职教赛道、产业命题赛道4个赛道。经过激烈角逐,伟德官网共获金奖2项。
经项目路演、封闭答辩等环节,伟德官网王珍团队的“饮水思源——在高质量发展中保障和改善民生的水质修复科技”项目获高教主赛道项目金奖,于子润团队的“授渔蛙道助力乡村振兴”项目获得“青年红色筑梦之旅”赛道项目金奖。
据悉,本届省赛共有来自全省各学校的95405个项目、431713人次参与。经过校赛、省赛网评,有386个项目团队进入现场赛,经过两天的线上比拼,共产生了152个金奖、234个银奖。
审核:曹玉琼
